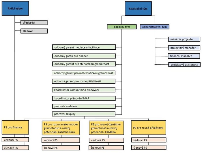
ORGANIZAČNÍ STRUKTURA A ŘÍDÍCÍ VÝBOR MAP III


Hlavním představitelem Místního akčního plánu pro MČ Praha 4 je Řídicí výbor, jehož činnost zajišťuje realizační tým. Dále byly sestaveny čtyři pracovní skupiny.

V jednotlivých kapitolách je blíže specifikováno, jakou roli jednotlivé složky organizační struktury zastávají, jaké mají povinnosti, pravomoci a jaká je jejich odpovědnost. Dále jsou zde popsány komunikační toky mezi jednotlivými pracovními orgány.

Řídící výbor MAP III - Kontakty ; Statut ; Jednací řád ; Komunikační plán

Zápisy:

Více k organizační struktuře najdete v PDF na odkazu ZDE nebo po kliknutí na obrázek.

ORGANIZAČNÍ STRUKTURA MAP III



Aktualizováno: 29.11.2023 – Vít Drbal
Vytisknout